重磅新闻! 药典委修订33种禁用农药限定量标准并公示中药有害
重磅新闻! 药典委修订33种禁用农药限定量标准并公示中药有害残留物限量标准的指导原则
导读:
刚刚,国家药典委公布中国药典修订的通则0212及通则9302的药品标准(指导原则),征求社会各界意见(详见附件)。公示期为三个月。
新修订的通则对检测的33种禁用农药限定量做了部分微调,还公示了对中药有害残留物(残留农药、重金属及有害元素、生物毒素等)限量的指导原则。
➤ 以下为公示的具体内容
0212药材和饮片检定通则
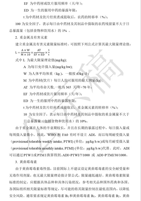
9302 中药有害残留物限量制定指导原则
I 版权声明
内容来源:国家药典委官网
责任编辑:药客巴巴








甘公网安备 62112602000025号