GMP认证取消,中药材饮片产地加工的历史机遇!
GMP认证取消,中药材饮片产地加工的历史机遇!
9月4日,上海市食品药品监督管理局关于印发《关于深化“放管服”改革优化行政审批的实施意见》的通知,意见对“简政放权,减少审批事项”作出如下部署:
1.合并审批。根据国家统一部署,将药品GMP认证、药品GSP认证分别与药品生产许可和药品经营许可合并。
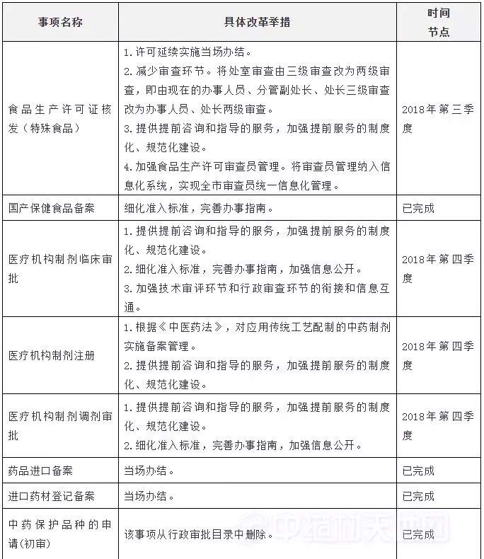
2.取消审批。依法取消化妆品生产企业卫生条件审核、中药保护品种的申请(初审)、药品广告异地备案、医疗器械广告审查、医疗机构放射性药品使用许可(一、二类)等5项。同时,将麻醉药品、第一类精神药品和第二类精神药品原料药生产计划和麻醉药品、第一类精神药品需用计划由审批事项改为服务事项。
3.下放审批。将国产非特殊用途化妆品备案下放至区市场监管局,与区市场监管局的初审职责合并。
关于实施节点,该文附表提到药品GMP认证、药品GSP认证分别与药品生产许可和药品经营许可合并的时间节点为《药品管理法》修订实施后,即新修订的《药品管理法》中关于取消GMP/GSP认证相关的措施已得到国家批准,将于近期发布。
由此,GMP认证取消,已经确定!
点评:GMP取消,对饮片迁移产地是重大利好,毕竟产地以前就帮饮片厂干着他们本该干的活,只是以前有GMP证书,产地没有,只能贴牌生产。
目前GMP的弊病是中药材归于农副产品管理,对一些加工需要耗时费工、加工流程不清晰的药材,农民往往因追求经济效益,需随意粗放加工。这样加工出来的“准饮片”,拉回饮片厂后,怎么可能不出问题?
同时,谁的质量好,谁的成本低,谁的效率高,谁就胜出。导致目前的饮片厂,早已沦落为农民加工饮片的分包装商,大多数饮片的加工机械成为摆设。现在若完全按生产质量管理规范(GMP)标准严格检查,我国大多数饮片厂都是不合格的。比如甘草,党参,棉芪,川芎等大品种,当前有那几个饮片厂是自己加工的?大多都是产地加工后到饮片厂换个包装。因为自己加工成本高赔钱,这就是现实。
产地饮片加工由其天然优势。
首先,可使目前的饮片厂摆脱当前的尴尬局面,一个饮片厂只加工几种本地道地药材,机械加工设备与质量检验设备投入少,便于投产也有宜于做专做精做细做大做强。可降低加工与炮制的多次长时间水润甚至浸泡与重复干燥,避免有效成分与含量的无谓流失,减少城市工业垃圾。
其次,可以减少中间环节,减少药材损耗和人力、能源的浪费,主产地多数处于偏远农村,劳力成本低廉,即降低了劳力成本,又为广大贫困地区创造了就业机。保证了药材来源和饮片质量,同时有利于溯源追踪和分级流通。
最后,可将中药材生产种植规范与饮片生产规范相结合,有利于药材的品质形成。研究建立一体化加工是中药行业的大势所趋,推广应用将有效避免药材加工的重复环节,减少损耗降低成本,提高生产效率和经济效益。可以有效保证中药饮片质量与临床疗效,从而提升中药行业的良好社会形象。
图:国内某栀子初加工厂,由于缺乏管理污水遍地
好了,新的问题来了,产地加工目前极为不规范,如果按照目前GMP认证标准,都不合格。那如何规范产地生产?这是值得我们思考的问题。反正,现在机遇摆在大家面前,就看如何把握了。








甘公网安备 62112602000025号